2.10.1 Basics of P2P lending
Xend Finance's peer-to-peer (P2P) lending platform provides a specialized environment designed to streamline the process of:
Loan Requests: Users can articulate their borrowing needs, detailing the desired loan amounts and terms, or lookup current loan offers.
Loan Proposals: Potential lenders have the opportunity to present loan offers, specifying their terms and conditions, or lookup current loan requests.
ESCROW Loan Agreements: Utilizing the Origin code snippet, the platform ensures the secure signing of loan agreements. Key features of these agreements include:
Securing loans with digital assets as collateral.
Establishing explicit conditions for the repayment of loans.
Incorporating automated mechanisms for the liquidation of collateral under predetermined conditions.
The process for creating a Loan Agreement within the OAE and AssetChain Framework is structured as follows:
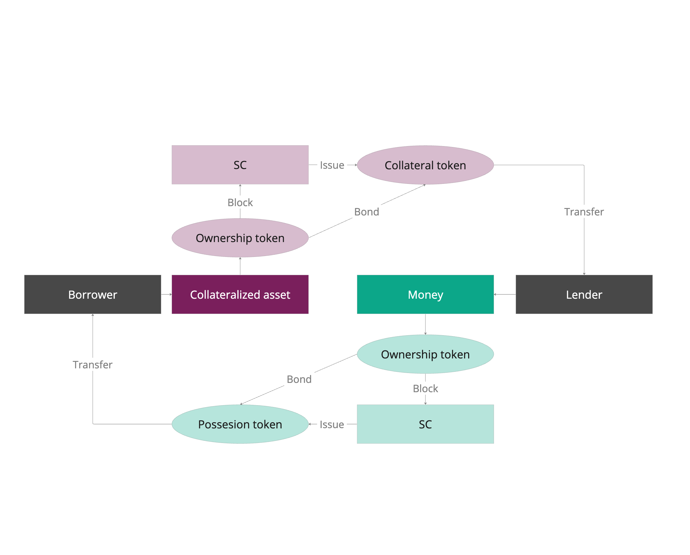
Creation of the First Token Bond - The Loan
A "Money Ownership Right Token" is bonded with a "Money Possession Right Token." The possession token is then transferred to the borrower, signifying the loan disbursement.
Creation of the Second Token Bond - The Collateral
An "Ownership Right Token" pledged as collateral is bonded with a "Collateral Ownership Right Token." This collateral token is forwarded to the lender, securing the loan.
Bond Specification
The terms of the loan agreement, including the loan conditions, applicable legal framework for the assets involved, event triggers, repayment policies, and liquidation terms, are collaboratively determined by the involved parties. Following this, both smart contracts (money AS and the assets SC) are updated to reflect these detailed specifications accurately.
Example: Alice uses Xend Finance's P2P lending platform to take out a $10,000 loan from Bob, offering her digital artwork as collateral. When Alice posts her loan request, she specifies the loan amount and terms. Bob, seeing the opportunity, agrees to lend Alice the money under her specified conditions. They proceed to formalize their agreement through an ESCROW loan agreement, utilizing the Origin snippet. This agreement catalogs the digital artwork as collateral, arranges a repayment schedule amounting to $10,500 over 12 months, and delineates an automatic process for collateral liquidation in case of default.
For the loan's execution:
Token Bond Creation - The Loan:
A "Money Ownership Right Token" is bonded with a "Money Possession Right Token," which is then dispatched to Alice, marking the disbursement of the loan.
Token Bond Creation - The Collateral:
An "Ownership Right Token" representing 100% ownership in Alice's digital artwork is bonded with a "Collateral Ownership Right Token." This collateral token is then sent to Bob's wallet, effectively securing the loan.
Bond Specification:
The loan agreement's specifics—including the repayment schedule, the conditions under which the collateral may be liquidated, and other critical terms—are jointly established by Alice and Bob. Following their agreement, both the money-associated smart contract (AS) and the asset smart contract (SC) are updated to accurately incorporate these specifications.
Should Alice fail to adhere to the repayment terms, the collateral process outlined in their agreement would be initiated. This would involve the automatic liquidation of the collateral—Alice's digital artwork—effectively transferring a token representing 100% ownership to that artwork to Bob as per the terms specified in the bond specification. This transfer is facilitated by the underlying smart contracts, which govern the conditions and execution of the ownership transfer based on the agreement's stipulations.

Last updated